原标题:展览会参展产品涉及专利侵权时侵权主体的认定
本文中案例充分体现了“以事实为根据”的法律原则,厘清不同主体的行为性质,既坚决贯彻保护权利人利益的宗旨,又切实考虑市场经营活动的复杂多样性,着重以直接侵权人为主要侵权打击对象,并促使当事人诚实守信、积极举证。当事人违反诚实信用原则,在诉讼过程中不披露、也不举证真正侵权人的情况下,结合其他客观事实,人民法院可以推定侵权行为成立,由相关责任人承担相应的不利后果。
展览会参展产品涉及专利侵权时侵权主体的认定
——(2020)最高法知民终1838号、(2020)最高法知民终1806号
近日,最高人民法院知识产权法庭审结两起涉及在展会上销售、许诺销售侵害实用新型专利权产品的案件。两起案件中,均涉及参展主体是否为侵权主体的认定。两案中被诉侵权参展者均提出存在合租展位的情况,一案当事人积极举证,根据其提交的证据可以认定直接侵权人,故判认定其并非共同侵权人,不承担法律责任;另一案当事人未就其主张的事实提供证据,在无法区分参展者行为的情况下,认定其为共同侵权人并判决其承担相应法律责任。法庭在两案中充分体现了“以事实为根据”的法律原则,厘清不同主体的行为性质,既坚决贯彻保护权利人利益的宗旨,又切实考虑市场经营活动的复杂多样性,着重以直接侵权人为主要侵权打击对象,并促使当事人诚实守信、积极举证。当事人违反诚实信用原则,在诉讼过程中不披露、也不举证真正侵权人的情况下,结合其他客观事实,人民法院可以推定侵权行为成立,由相关责任人承担相应的不利后果。
金华市世鑫休闲用品有限公司(以下简称世鑫公司)是专利号为201420522206.6、名称为“车把杆折叠机构”实用新型专利的权利人,该专利应用于滑板车。2019年11月,在河北省邢台市平乡县召开的第十二届中国北方(平乡)国际自行车、童车玩具博览会上,专利权人对多家展位销售、许诺销售涉嫌侵权的滑板车产品的情况进行了公证取证,随后提起两起诉讼。
在(2020)最高法知民终1838号案中,参展商广宗县悦诚儿童玩具厂(以下简称悦诚玩具厂)无正当理由未出庭应诉且未提供反驳证据,二审法院根据被诉侵权产品自身随附的信息,结合公证取证的名片中记载的内容、悦诚玩具厂经营范围,认定悦诚玩具厂为制造、销售、许诺销售侵权行为的侵权主体,并应承担相应民事责任。而同一展位的参展商平乡县舒贝儿童玩具厂(以下简称舒贝玩具厂),积极到庭应诉并积极举证,提交了租赁协议、微信聊天记录、转账凭证等证据,法院经审查认定,前述证据能够证实舒贝玩具厂与悦诚玩具厂之间系展位租赁关系,且其主观上不具有与悦诚玩具厂共同侵权的意思联络,再考虑到判断被诉侵权产品是否构成专利侵权对其而言难度较大、审查义务过重,故认定在案证据不足以认定舒贝玩具厂存在帮助悦诚玩具厂实施侵权行为的故意或明显过错,舒贝玩具厂不构成销售、许诺销售的共同侵权,不应承担相应民事责任。
在(2020)最高法知民终1806号案中,虽然两参展商邢台市硕童儿童玩具有限公司(以下简称硕童公司)、平乡县优泰童车厂(以下简称优泰童车厂)主张他们是与案外第三人共同租赁展位,实际从事销售、许诺销售被诉侵权产品的是案外第三人,产品亦非他们制造,但二审法院认为,两参展商提供的证据未披露第三人的真实情况,未就其所主张的租赁事实提供充分证据予以证实,对于未从事销售和许诺销售行为的抗辩理由不予支持。又因硕童公司、优泰童车厂未举证被诉侵权产品的合法来源,在二者均具有生产资质的情况下,认定被诉侵权产品由硕童公司、优泰童车厂制造,并且硕童公司、优泰童车厂应当就其侵权行为承担连带责任。
中华人民共和国最高人民法院
民 事 判 决 书
(2020)最高法知民终1838号
上诉人(原审原告):金华市世鑫休闲用品有限公司。住所地:浙江省金华市婺城区。
法定代表人:包雅霆,该公司董事长。
委托诉讼代理人:吴健民,河北孟云侠律师事务所律师。
被上诉人(原审被告):平乡县舒贝儿童玩具厂。经营场所:河北省邢台市平乡县河古庙镇东庙村。
经营者:李慧娟。
委托诉讼代理人:张爱鑫,河北冀华律师事务所律师。
被上诉人(原审被告):广宗县悦诚儿童玩具厂。经营场所:河北省邢台市广宗县。
经营者:杨英丽。
上诉人金华市世鑫休闲用品有限公司(原名东阳市天鑫休闲用品有限公司,以下简称世鑫公司)因与被上诉人平乡县舒贝儿童玩具厂(以下简称舒贝玩具厂)、广宗县悦诚儿童玩具厂(以下简称悦诚玩具厂)侵害实用新型专利权纠纷一案,不服河北省石家庄市中级人民法院于2020年7月28日作出的(2020)冀01知民初174号民事判决,向本院提出上诉。
本院于2020年11月16日立案后,依法组成合议庭进行了审理。
本案现已审理终结。
世鑫公司上诉请求,撤销原审判决,改判支持世鑫公司的原审诉讼请求,即判令:1.舒贝玩具厂、悦诚玩具厂停止制造、销售及许诺销售侵害专利号为201420522206.6 、名称为“车把杆折叠机构”的实用新型专利(以下简称涉案专利)权产品的行为。2.舒贝玩具厂、悦诚玩具厂共同赔偿世鑫公司经济损失及制止侵权的合理费用共计200000元。3.一、二审案件受理费由舒贝玩具厂、悦诚玩具厂共同承担。主要事实与理由:
(一)舒贝玩具厂、悦诚玩具厂存在制造标有“悦诚”字样的儿童滑板车(以下简称被诉侵权产品)的行为,原审法院对该事实未予认定,存在错误。
悦诚玩具厂具有生产资质,被诉侵权产品上标注有“悦诚”字样,根据法释〔2002〕22号《最高人民法院关于产品侵权案件的受害人能否以产品的商标所有人为被告提起民事诉讼的批复》,任何将自己的姓名、名称、商标或者可资识别的其他标识体现在产品上,表示其为产品制造者的企业或个人,均属于产品制造者,因此,悦诚玩具厂为制造者。悦诚玩具厂既未答辩,又未参加庭审,放弃答辩权利,应视为对具有制造行为的默认。舒贝玩具厂的经营范围为儿童玩具生产销售,亦具有生产资质,其拥有的“迪乐娃”注册商标,注册类别为12类,商品类别包含了滑板车。舒贝玩具厂在原审中出具的租赁协议,仅有悦诚玩具厂一方的签字,未加盖公章,无法核实其真实性和关联性。在悦诚玩具厂没有答辩和参加庭审的情况下,仅凭该协议不足以认定舒贝玩具厂未实施制造被诉侵权产品的行为。
(二)舒贝玩具厂、悦诚玩具厂存在销售、许诺销售被诉侵权产品的行为,原审法院对该事实认定不够准确。
舒贝玩具厂拥有的“迪乐娃”注册商标,是生产厂家注册类别,包含了滑板车产品,证明其对滑板车有一定的了解。其与悦诚玩具厂共用展会摊位,对可能遇到的风险应当有清晰预见,并应共担。舒贝玩具厂作为一个成立五年的企业,对参展产品也应当具有更高的注意义务,应能判断出被诉侵权产品有较大侵权可能,在明知悦诚玩具厂存在侵权行为的情况下实施帮助行为,应构成共同侵权。退一万步,舒贝玩具厂否认存在帮助行为,其为悦诚玩具厂的销售行为提供场所等便利条件,在销售范围内构成共同侵权;且与悦诚玩具厂共同在展会上予以宣传、展出被诉侵权产品,在许诺销售的范围内也构成共同侵权。
(三)原审判赔额过低,应予调整。
根据《中华人民共和国专利法》(以下简称专利法)第六十五条规定,本案虽然适用法定赔偿,但在确定赔偿数额时还应参考以下因素:1.舒贝玩具厂、悦诚玩具厂实施了制造、销售、许诺销售被诉侵权产品行为。2.展会具有国际性,影响面较广,舒贝玩具厂、悦诚玩具厂的展位面积大,涉及产品特别是滑板车产品众多。3.世鑫公司合理开支费用较高。4.国际性展会上的销售和许诺销售行为造成世鑫公司的损失巨大。5.对被诉侵权行为的制裁可以进一步加强对专利权的保护力度,提高侵权代价,遏制侵权行为。
舒贝玩具厂辩称,原审判决对其处理恰当,请求驳回上诉,维持原判。主要事实和理由:
(一)被诉侵权产品的制造者是悦诚玩具厂,舒贝玩具厂并无制造行为。
(二)舒贝玩具厂未帮助他人制造、销售、许诺销售被诉侵权产品。舒贝玩具厂有自己的注册商标,具有知识产权保护意识,与悦诚玩具厂签订的租赁协议中约定展会期间舒贝玩具厂将展位内的9平方米场地租赁给悦诚玩具厂使用,由悦诚玩具厂自行经营并销售它自己的产品,并承诺展览与舒贝玩具厂不相似、不冲突且无知识产权瑕疵的产品。涉案专利属实用新型专利,判断相关产品是否为侵权产品,通常依赖于专业技术人员或相关机构才能完成,在仅三天的展会期间,要求舒贝玩具厂尽到知识产权审查的注意义务,明显不妥。故舒贝玩具厂主观上没有故意,客观上也没有帮助他人侵权,不存在过错,不构成共同侵权。
(三)世鑫公司主张其损失多于20000元,没有事实及法律依据,且与舒贝玩具厂没有因果关系。
悦诚玩具厂未作答辩。
世鑫公司向原审法院提起诉讼,原审法院于2020年3月27日立案。世鑫公司起诉请求判令:1.舒贝玩具厂、悦诚玩具厂停止制造、销售及许诺销售侵害世鑫公司涉案专利权产品的行为。2.舒贝玩具厂、悦诚玩具厂共同赔偿世鑫公司经济损失及制止侵权的合理费用共计200000元。3.舒贝玩具厂、悦诚玩具厂承担本案诉讼费用。事实和理由:世鑫公司是涉案专利的独占实施许可权利人,授权范围包括使用涉案专利制造、销售专利产品、制止他人侵害该专利权等。2019年11月,世鑫公司在第十二届中国北方(平乡)国际自行车、童车玩具博览会(以下简称涉案展会)展号为TD-1302A的展会摊位上购买了被诉侵权产品六台,并进行了公证。该展会摊位标有河北舒贝、悦诚儿童玩具厂、河北乐菲儿童玩具厂的名称,展会宣传墙上印有“悦诚童”“迪乐娃”“乐菲”商标。经查询“迪乐娃”为舒贝玩具厂名下商标,与被诉侵权产品一同公证的名片上有悦诚儿童玩具厂字样,联系人为杨英丽,经查为悦诚玩具厂的经营者。经比对,被诉侵权产品技术方案落入2016年11月9日修改后的涉案专利权利要求1-5、8、9、12、13的保护范围,舒贝玩具厂、悦诚玩具厂制造、销售、许诺销售行为侵害了世鑫公司的合法权益,应承担民事侵权责任。
舒贝玩具厂在原审辩称:(一)其没有制造、销售及允诺他人制造、销售被诉侵权产品,未侵害世鑫公司涉案实用新型专利权,其作为展位部分区域出租方未实际参与悦诚玩具厂的经营,不构成侵权。(二)其主观上没有故意,客观上也没有帮助悦诚玩具厂实施侵权行为。(三)世鑫公司主张损失200000元,未提供证据证明,侵权人获利情况也没有事实和法律依据;即使存在相关损失,也与舒贝玩具厂没有因果关系。
悦诚玩具厂在原审诉讼中未到庭应诉,也未作答辩。
原审法院认定事实:
2014年9月12日,颜宏达向国家知识产权局申请“车把杆折叠机构”的实用新型专利,2015年6月3日获得授权,专利号为201420522206.6.2019年3月11日,颜宏达和世鑫公司签订专利实施许可合同,约定颜宏达将涉案专利以独占许可的方式授权世鑫公司在中国制造(使用、销售)其专利产品,许可期限自2019年3月11日至2024年9月11日,世鑫公司依约负责与侵权方进行交涉,并向专利管理机关提出请求或向人民法院提起诉讼。
国家知识产权局专利复审委员会(以下简称专利复审委员会)曾于2017年1月22日作出第31204号无效宣告请求审查决定书,宣告涉案专利权部分无效,在颜宏达于2016年11月9日提交的权利要求1-13的基础上维持专利权有效。
修改后的涉案专利权利要求为:1.一种车把杆折叠机构,车把杆下端设有铰接段,铰接段通过转轴与连接座相连,其特征在于:所述的铰接段是固定于车把杆下端的车把杆接头/或铰接段是与车把杆一体的车把杆下段;所述转轴定位于连接座上,车把杆可相对转轴上下移动,车把杆与连接座间设有相配合的定位机构,车把杆移至第一位置时,车把杆与连接座间定位,定位机构阻止车把杆转动;车把杆移至在第二位置时,定位机构失效,转动车把杆,车把杆可绕转轴转动进行折叠或打开;所述车把杆折叠机构设有在车把杆定位时阻止车把杆移动的保险机构;所述的定位机构包括:设于铰接段底部的凸台和设于连接座中与凸台相配合的凹座;或所述的定位机构包括:设于铰接段底部的凹座和设于连接座中与凹座相配合的凸台。
2.如权利要求1所述的车把杆折叠机构,其特征在于:
所述的铰接段中设有长形通孔;
连接座中设有转轴孔,转轴穿过转轴孔和长形通孔将铰接段与连接座相铰接;
上拉车把杆,长形通孔可使车把杆相对转轴上下移动。
3.如权利要求1所述的车把杆折叠机构,其特征在于:所述的保险机构包括:保险扣上设有按键,保险扣设有保险弹簧,保险扣上设有定位卡点,定位卡点将连接座与铰接段定位,阻止车把杆相对连接座移动。
4.如权利要求3所述的车把杆折叠机构,其特征在于:所述的连接座上设有直立定位孔和折叠定位孔,定位卡点可进入或退出直立定位孔或折叠定位孔。
5.如权利要求3所述的车把杆折叠机构,其特征在于:所述的按键与定位卡点是一体件,保险扣具有与铰接段内壁相抵触的抵触端;按键设于定位卡点与抵触端之间;铰接段中设有按键安装孔,按键露出按键安装孔,按键的位置高于连接座上端。
8.如权利要求1所述的车把杆折叠机构,其特征在于:所述的车把杆折叠机构设有复位机构,转轴和铰接段间设有复位弹簧,定位时,复位弹簧迫使车把杆移至第一位置。
9.如权利要求8所述的车把杆折叠机构,其特征在于:所述的复位弹簧一端与铰接段内腔相抵触,复位弹簧的另一端与弹簧座相抵触,弹簧座与转轴相抵触。
12.如权利要求1所述的车把杆折叠机构,其特征在于:所述的连接座中设有折叠卡台,折叠卡台与铰接段上的凸台或凹座配合,阻止车把杆处于折叠位置时转动。
13.如权利要求2所述的车把杆折叠机构,其特征在于:所述的长形通孔是长形方孔、腰形孔的其中之一。
2019年12月27日,河北省平乡县公证处出具(2019)冀邢平证民字第532号公证书。该公证书载明:2019年11月10日,世鑫公司委托代理人陈某向公证处申请对涉案展会展出的涉嫌侵权产品进行保全。同日,公证处指定的公证员康某、公证员助理房某来到位于平乡县城东外环的涉案展会,在陈浩淼引领下发现涉嫌侵权产品展位,并对陈某购买涉嫌侵权产品的过程进行拍摄并记录,得现场照片共六十二张十九页,现场工作记录一页。工作记录记载:来到展位TD-1302A号,该展位参展公司/厂家:河北舒贝、悦诚儿童玩具厂、河北乐菲儿童玩具厂,展位商标为:悦诚童、迪乐娃、乐菲,工作人员对展位和展出中的涉嫌侵权产品进行拍摄,陈某在上述展位购买了六台涉嫌侵权产品(悦诚儿童滑板车)并拿了宣传单和名片。
经原审当庭打开公证处封存的实物,内有名片两张、儿童滑板车一台(即本案被诉侵权产品)。一张双面纸质名片正面信息记载有“悦诚童儿童玩具厂”“杨英丽”“河北省邢台市广宗开发区”,背面信息记载有“经营范围挖机、米高车、儿童座椅”;另一张单面硬塑料名片信息记载有“悦诚儿童玩具有限公司”“韩丙剑销售总监”“河北平乡河古庙工业区”,左下有二维码;儿童滑板车前段标有“悦诚”字样,下方有“yuecheng”拼音。
原审当庭对儿童滑板车包含的折叠机构与世鑫公司主张的专利权利要求1、3、4、5进行比对。被诉侵权产品中的车把杆折叠机构,车把杆下端设有铰接段,铰接段通过转轴与连接座相连,铰接段是固定于车把杆下端的车把杆接头;转轴定位于连接座上,车把杆可相对转轴上下移动,车把杆与连接座间设有相配合的定位机构,车把杆移至第一位置时,车把杆与连接座间定位,定位机构阻止车把杆转动;车把杆移至在第二位置时,定位机构失效,转动车把杆,车把杆可绕转轴转动进行折叠或打开;车把杆折叠机构设有在车把杆定位时阻止车把杆移动的保险机构;定位机构包括设于铰接段底部的凸台和设于连接座中与凸台相配合的凹座。车把杆折叠机构的保险机构包括保险扣上设有按键,保险扣设有保险弹簧,保险扣上设有定位卡点,定位卡点将连接座与铰接段定位,阻止车把杆相对连接座移动。车把杆折叠机构的连接座上设有直立定位孔和折叠定位孔,定位卡点可进入或退出直立定位孔或折叠定位孔。车把杆折叠机构的按键与定位卡点是一体件,保险扣具有与铰接段内壁相抵触的抵触端;按键设于定位卡点与抵触端之间;铰接段中设有按键安装孔,按键露出按键安装孔,按键的位置高于连接座上端。上述特征与颜宏达修改后的专利权利要求1、3、4、5记载的全部技术特征相同。
舒贝玩具厂系个体工商户,2015年9月22日成立,经营范围为儿童玩具生产销售,经营者系李慧娟。悦诚玩具厂系个体工商户,2017年5月12日被核准注册,注册资金为5000元,属于批发零售业,经营范围为儿童玩具、自行车零配件、打气筒加工销售。2019年11月3日,舒贝玩具厂和悦诚玩具厂签订租赁协议,其中第一条约定:邢台市天球儿童用品有限公司于2019年11月8日至10日在平乡县城举办中国平乡国际自行车、童车玩具博览会,舒贝儿童厂从邢台市天球儿童用品有限公司处租赁了展位一处,位置TD1302A,面积36平方米。舒贝玩具厂将展位内的9平方米场地转租给悦诚玩具厂在会展期间使用,展览悦诚玩具厂的产品。第四条约定:舒贝玩具厂所展示的产品为儿童三轮车,悦诚玩具厂保证所展示的产品与舒贝玩具厂无相似产品冲突,无知识产权等瑕疵,不得用于非法经营。
原审法院认为,涉案专利经专利权人修改权利要求并经专利复审委员会审查后维持有效,法律状态稳定,依法应受国家法律的保护。世鑫公司作为涉案专利的独占被许可人,依法对侵害其专利权的行为享有诉权。
本案中,世鑫公司提供的公证书及被诉侵权产品有关信息,可以证明被诉侵权产品由悦诚玩具厂销售。经当庭比对,被诉侵权产品的“车把杆折叠机构”包含涉案专利修改后的权利要求1、3、4、5全部技术特征,落入涉案专利权保护范围,为侵权产品,故悦诚玩具厂应当承担停止侵权并赔偿损失的责任。世鑫公司主张,舒贝玩具厂在同一展位参展,应承担连带责任,但根据舒贝玩具厂与悦诚玩具厂之间的租赁协议,舒贝玩具厂系将展位部分区域转租给悦诚玩具厂,并要求悦诚玩具厂展览与其不相似、不冲突且无知识产权瑕疵的产品,又博览会会期仅三天,在三天内要求舒贝玩具厂尽到知识产权审查义务明显不妥,故对世鑫公司的该项主张不能支持。
关于赔偿数额,本案权利人的损失、侵权人获得的利益和专利许可使用费均难以确定,根据专利权的类型、侵权行为的性质和情节,以及悦诚玩具厂的企业类型、注册资金、核准日期等情况,酌定悦诚玩具厂赔偿世鑫公司经济损失及为制止侵权而支付的合理费用共计20000元。
悦诚玩具厂经原审法院传票传唤,无正当理由拒不到庭参加诉讼,本案依法缺席判决。
原审法院判决:(一)悦诚玩具厂自判决生效之日起停止销售侵害涉案专利权的产品。(二)悦诚玩具厂自判决生效之日起十日内赔偿世鑫公司经济损失及合理费用共计20000元。(三)驳回世鑫公司的其他诉讼请求。如果未按判决指定的期间履行给付金钱义务,应当依照《中华人民共和国民事诉讼法》第二百五十三条规定,加倍支付迟延履行期间的债务利息。一审案件受理费4300元,由世鑫公司负担1300元,悦诚玩具厂负担3000元。
二审审理期间,舒贝玩具厂为证明其主张,向本院提交如下证据:1.微信聊天记录截图。2.微信转账凭证。拟证明:1.舒贝玩具厂将涉案展位部分区域出租,租赁协议真实有效。2.悦诚玩具厂系本案侵权行为实施主体。3.舒贝玩具厂与悦诚玩具厂就各自所展示的产品有明确约定,不存在共同侵权行为,不存在舒贝玩具厂许诺销售或帮助侵权行为。
经本院组织质证,世鑫公司称,对舒贝玩具厂所提交证据的真实性无法核实,对证明目的不予认可,认为上述证据仅可以证明双方认识时间,但聊天中未涉及双方签订租赁协议的情况,无法证明租赁协议的真实性。舒贝玩具厂在二审的询问中称:微信聊天记录中的双方为舒贝玩具厂的李慧娟与悦诚玩具厂的杨英丽,因出租部分展位给悦诚玩具厂时,应要求多增加了一个展位开口,故在租赁协议约定的金额上多增加了150元,悦诚玩具厂另支付了垫付的展位装修款950元。悦诚玩具厂未发表质证意见。
本院认证意见:因涉案公证书所附杨英丽的名片上标注电话号码130×××3759.舒贝玩具厂提交的微信聊天记录截图显示其聊天对象在建立微信联系时自称为“AAA悦诚童儿童玩具厂130××××3759”,与前述电话号码相同,且聊天记录自2019年9月29日持续至11月10日,体现有转款事宜,转款时间及金额与微信转款凭证内容一致,在无其他反驳证据的情况下,对上述证据的真实性予以确认。至于其证明目的,因涉及法律适用问题,将结合其他证据对事实予以认定,在下文论述中予以阐述。
二审经审理查明,悦诚玩具厂分别于2019年9月29日、10月9日、11月10日向舒贝玩具厂通过微信转账2000元、4150元、950元。期间,舒贝玩具厂于10月9日向悦诚玩具厂发出《一楼展位图666666》PDF文档,称“这是展位图,15号装修有时间过来商量一下这(怎)么装修”“1302A这个是”“位置也不是太完美”“展位是6000一个,我们这里是双开口加500元,3家一人166元左右,你在(再)付我4150就可以了”,悦诚玩具厂答复“行”随后转账。舒贝玩具厂11月10日称“什么时候忙完了记得给我950元装修钱”并在收款后称“好的收到”,悦诚玩具厂回复“请(清)了”。
公证书所附照片显示涉案展位的壁板分别标注“乐菲童车 三轮”“悦城童 米高滑板车”“迪乐娃 三轮车”。
另查明,世鑫公司原名称为东阳市天鑫休闲用品有限公司,于2020年8月4日变更为现名。涉案专利在起诉时已按期缴纳第六年年费。专利实施许可合同记载涉案专利的许可费为每个合同年度180000元,总计金额共990000元。世鑫公司并无提交与许可费相关的其他证据。
再查明,世鑫公司在本案中提交的合理开支票据包括高速费44元、油费150元,公证费1500元,共计1694元,且上述费用系世鑫公司因本案与另一关联侵权案件维权之目的共同支出。该关联案一审案号为(2020)冀01知民初173号。据世鑫公司在原审提交并经质证的新闻报道网页截图,2019年11月12日,河北省人民政府邢台新闻发布“第十二届中国北方(平乡)国际自行车童车玩具博览会闭幕 签订购销协议7000余份交近38亿元”文章,内容包括“11月8日至10日,第十二届中国北方(平乡)国际自行车、童车玩具博览会在平乡县举行。来自全国各地以及印度、俄罗斯等20多个国家和地区的万余家经销商、采购商齐聚平乡参会……自2014年创展以来,平乡每年举办两届博览会,历经6年11届发展……现已成为全国童车、玩具市场价格‘风向标’,中国婴童行业最具影响力的行业盛会,世界上最具规模和专业化的童车、儿童用品展览会之一……平乡县自行车、童车玩具……产量占国内市场的70%……”
二审查明的其他事实与原审一致,本院予以确认。
本院认为,根据当事人的上诉请求、答辩情况及案件事实,本案二审争议的焦点问题是:(一)悦诚玩具厂是否存在制造、许诺销售被诉侵权产品的侵权行为。(二)舒贝玩具厂是否与悦诚玩具厂构成共同侵权。(三)原审判决确定的赔偿数额是否适当。
(一)悦诚玩具厂是否存在制造、许诺销售被诉侵权产品的侵权行为。
在侵害专利权纠纷案件中,被诉侵权人在被诉侵权产品上标注有可明确识别其身份的标识,且对外销售的,应视为其以制造者身份对外公示。
本案中,被诉侵权产品系世鑫公司通过公证取证的方式在涉案展会TD-1302A号展位购买所得,世鑫公司取证时获得的名片所载厂名信息与悦诚玩具厂仅相差一字,名片联系人姓名与悦诚玩具厂的经营者相同,且被诉侵权产品上标有“悦诚”字样,与悦诚玩具厂的字号相同,结合悦诚玩具厂的经营范围包括加工销售,由于悦诚玩具厂未出庭应诉且未提供反驳证据,在世鑫公司提交的现有证据基础上,可以认定被诉侵权产品由悦诚玩具厂制造、销售,悦诚玩具厂在展会上展示被诉侵权产品,视为其已作出销售产品的意思表示,世鑫公司主张悦诚玩具厂存在许诺销售的行为,故还应认定悦诚玩具厂存在许诺销售的行为。原审判决仅认定销售行为不当,应予以纠正。鉴于原审法院认定被诉侵权产品落入涉案专利权利要求1、3、4、5的保护范围,悦诚玩具厂制造、销售、许诺销售被诉侵权产品的行为构成侵权。
(二)舒贝玩具厂是否与悦诚玩具厂构成共同侵权。
在侵害专利权纠纷案件中,两人以上共谋实施或者相互分工协作实施侵害专利权行为的,亦或明知他人的实施行为构成专利法第十一条规定的侵害专利权行为,而予以教唆、帮助的,均属于共同侵权,应当承担连带责任。如有证据证明一方与侵权方不具有主观上共同侵权的意思联络,且已尽到知识产权合理审查义务,不存在帮助侵权的故意或明显过错的,不构成共同侵权,不应与侵权人承担连带责任。
在已认定被诉侵权产品由悦诚玩具厂制造,被诉侵权产品未体现与舒贝玩具厂直接相关,世鑫公司也没有其他证据证实舒贝玩具厂与悦诚玩具厂共谋实施、分工协作的情况下,世鑫公司以舒贝玩具厂注册的“迪乐娃”商标是生产厂家注册类别并包含滑板车产品,主张舒贝玩具厂存在共同制造的行为,依据不足,本院不予支持。
至于世鑫公司主张舒贝玩具厂与悦诚玩具厂存在共同销售、许诺销售的侵权行为,舒贝玩具厂不予认可,并提交租赁协议、微信聊天记录、转账凭证等证据为证。舒贝玩具厂在原审审理期间提交的租赁协议签订时间在双方洽商展位租赁期间,约定租金为6000元,三次微信转账的总计金额与协议约定金额基本一致,舒贝玩具厂对超出的150元为多增加的展位开口费、单独转账的950元为分摊的展位装修款的解释合理,且微信聊天记录能予以印证。舒贝玩具厂提交的证据可以证明,其与悦诚玩具厂之间系展位租赁合同关系,协议亦明确记载舒贝玩具厂展示的产品为儿童自行车,并非儿童滑板车,协议还赋予悦诚玩具厂不得销售、许诺销售与舒贝玩具厂所展示产品相似、冲突或存在知识产权瑕疵产品的合同义务,协议内容与涉案展位的壁板内容相对应。故舒贝玩具厂不具有主观上与悦诚玩具厂共同侵权的意思联络,且在展期较短、展品相异、并已尽到知识产权合理审查义务、涉案专利的侵权判定存在较高的技术含量情况下,世鑫公司能根据本案各方证据追究直接侵权人的法律责任,目前在案证据不足以认定舒贝玩具厂存在帮助悦诚玩具厂实施侵权行为的故意或明显过错,舒贝玩具厂不构成销售、许诺销售范围的共同侵权。原审判决未对共同侵权予以认定,处理正确,本院予以维持。
(三)原审判决确定的赔偿数额是否适当。
专利法第六十五条规定,侵犯专利权的赔偿数额按照权利人因被侵权所受到的实际损失确定;实际损失难以确定的,可以按照侵权人因侵权所获得的利益确定。权利人的损失或者侵权人获得的利益难以确定的,参照该专利许可使用费的倍数合理确定。赔偿数额还应当包括权利人为制止侵权行为所支付的合理开支。权利人的损失、侵权人获得的利益和专利许可使用费均难以确定的,人民法院可以根据专利权的类型、侵权行为的性质和情节等因素,确定给予一万元以上一百万元以下的赔偿。《最高人民法院关于审理专利纠纷案件适用法律问题的若干规定》第二十二条规定,权利人主张其为制止侵权行为所支付合理开支的,人民法院可以在专利法第六十五条确定的赔偿数额之外另行计算。
本案中,现有证据无法确定世鑫公司因被侵权所受到的实际损失或侵权人因侵权所获得的利益,亦无充分证据证实可按许可使用费的倍数合理确定侵权赔偿数额。故应结合涉案专利权的类型、悦诚玩具厂侵权行为的性质和情节、权利人为制止侵权行为所支付的合理开支等因素,综合确定赔偿数额。悦诚玩具厂存在制造、销售、许诺销售侵害实用新型专利权的多个行为,且销售、许诺销售行为发生在较有影响力的专业国际展会上,原审法院在仅认定销售行为的情况下确定的赔偿数额偏低,应予调整。本院酌情确定悦诚玩具厂应赔偿世鑫公司经济损失50000元。世鑫公司提交的证据显示因本案及另一关联案件维权合理开支共计1694元,悦诚玩具厂还应在本案中支付合理开支847元。世鑫公司上诉超出上述金额部分的请求,本院不予支持。
综上所述,原审法院认定事实错误,适用法律不当,世鑫公司上诉请求部分成立,本案应予以改判。依据《中华人民共和国专利法》第十一条第一款、第五十九条第一款、第六十五条,《最高人民法院关于审理专利纠纷案件适用法律问题的若干规定》第二十二条,《中华人民共和国民事诉讼法》第一百七十条第一款第二项规定,判决如下:
一、撤销河北省石家庄市中级人民法院(2020)冀01知民初174号民事判决;
二、广宗县悦诚儿童玩具厂自本判决发生法律效力之日起停止制造、销售、许诺销售侵害金华市世鑫休闲用品有限公司名称为“车把杆折叠机构”、专利号为201420522206.6的实用新型专利权的产品;
三、广宗县悦诚儿童玩具厂自本判决发生法律效力之日起十日内赔偿金华市世鑫休闲用品有限公司经济损失50000元;
四、广宗县悦诚儿童玩具厂自本判决发生法律效力之日起十日内赔偿金华市世鑫休闲用品有限公司为制止侵权行为的合理开支847元;
五、驳回金华市世鑫休闲用品有限公司的其他诉讼请求。
如果未按本判决指定的期间履行给付金钱义务,应当依照《中华人民共和国民事诉讼法》第二百五十三条规定,加倍支付迟延履行期间的债务利息。
一审案件受理费4300元,由金华市世鑫休闲用品有限公司负担1603元,广宗县悦诚儿童玩具厂负担2697元。二审案件受理费3900元,由金华市世鑫休闲用品有限公司负担1454元,广宗县悦诚儿童玩具厂负担2446元。
本判决为终审判决。
审 判 长 岑宏宇
审 判 员 佘朝阳
审 判 员 陈瑞子
二〇二一年二月八日
法官助理 郭 鑫
书 记 员 郑 帅
裁判要点

中华人民共和国最高人民法院
民 事 判 决 书
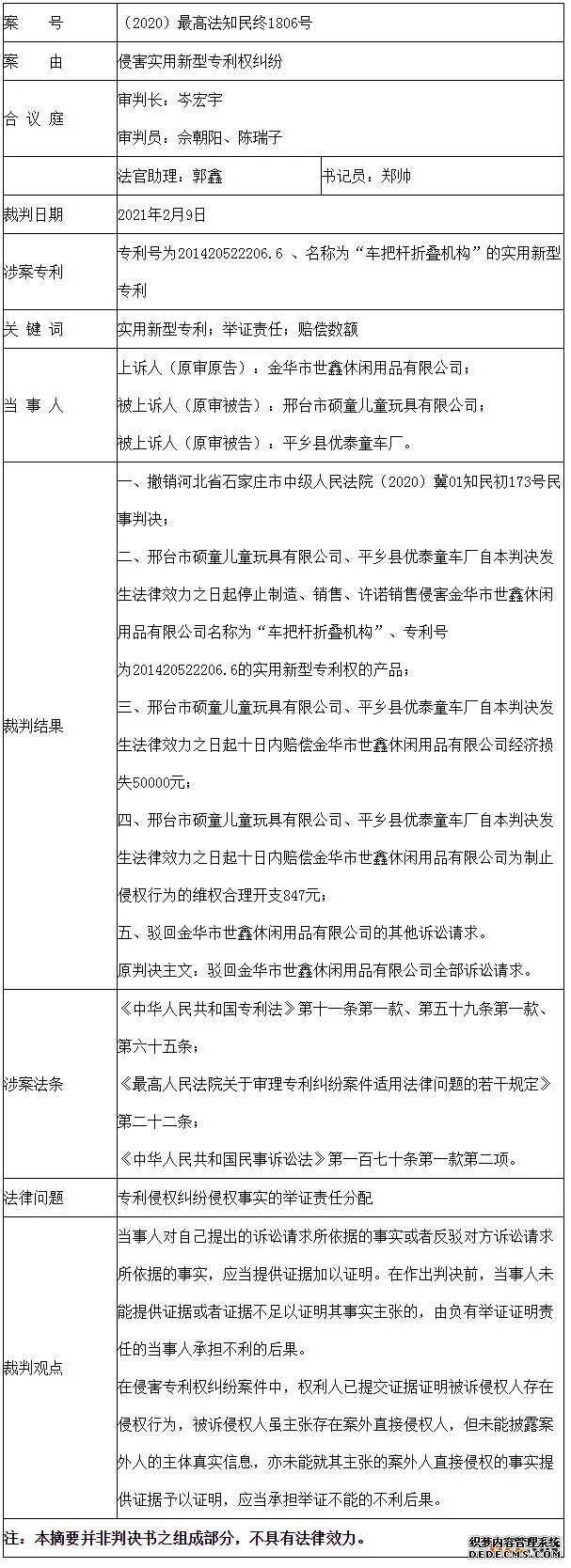
(2020)最高法知民终1806号
上诉人(原审原告):金华市世鑫休闲用品有限公司。住所地:浙江省金华市婺城区。
法定代表人:包雅霆,该公司董事长。
委托诉讼代理人:吴健民,河北孟云侠律师事务所律师。
被上诉人(原审被告):邢台市硕童儿童玩具有限公司。住所地:河北省邢台市平乡县。
法定代表人:董存波,该公司经理。
被上诉人(原审被告):平乡县优泰童车厂。经营场所:河北省邢台市平乡县。
经营者:刘松松。
上诉人金华市世鑫休闲用品有限公司(原名东阳市天鑫休闲用品有限公司,以下简称世鑫公司)因与被上诉人邢台市硕童儿童玩具有限公司(以下简称硕童公司)、平乡县优泰童车厂(以下简称优泰童车厂)侵害实用新型专利权纠纷一案,不服河北省石家庄市中级人民法院于2020年7月28日作出的(2020)冀01知民初173号民事判决,向本院提出上诉。本院于2020年11月16日立案后,依法组成合议庭进行了审理。本案现已审理终结。
世鑫公司上诉请求:撤销原审判决,改判支持世鑫公司的原审诉讼请求,即判令:1.硕童公司、优泰童车厂停止制造、销售及许诺销售侵害世鑫公司专利号为ZL201420522206.6、名称为“车把杆折叠机构”的实用新型专利(以下简称涉案专利)权产品的行为。2.硕童公司、优泰童车厂共同赔偿世鑫公司经济损失及制止侵权的合理费用共计200000元。3.一、二审案件受理费由硕童公司、优泰童车厂共同承担。主要事实与理由:
(一)硕童公司、优泰童车厂存在制造多美儿童滑板车(以下简称被诉侵权产品)的行为,原审法院对该事实未予认定,存在错误。
1.硕童公司、优泰童车厂均具有生产资质,且各自所拥有的“硕宝”“优嘉童”注册商标所涉类别均包含滑板车商品,二者均具有制造被诉侵权产品的能力。
2.与被诉侵权产品一并被公证的宣传材料标有“邢台市多美儿童玩具有限公司”,经查,该公司并不存在;
展会摊位宣传墙上标有“多美”注册商标,经查,该商标未经注册;
宣传材料印制多款滑板车,配有产品图片、型号、包装数量、颜色、包装尺寸及重量,系被诉侵权产品的制造者才清楚的内容,且显示该制造者具有一定规模,制造并销售相关产品一定的时间,以侵权为职业,系恶意侵权,因此不适用合法来源抗辩。
3.硕童公司、优泰童车厂虽指认被诉侵权产品为“多美”制造,但并未提交“多美”的信息,也没有申请追加“多美”为被告或第三人参加诉讼,因被诉侵权产品系从硕童公司、优泰童车厂的展位上卖出,仅凭硕童公司、优泰童车厂的单方否认,就认定与其无关,依据不足,硕童公司、优泰童车厂应当承担不举证的后果。
(二)硕童公司、优泰童车厂存在销售、许诺销售被诉侵权产品的行为,原审法院对该事实未予认定,存在错误。
硕童公司、优泰童车厂各自申请“硕宝”“优嘉童”注册商标,均包含滑板车产品,证明具备一定的知识产权保护意识,并对滑板车同类产品有一定的了解。硕童公司、优泰童车厂若存在与案外人共用展位的情况,对可能遇到的风险应当有清晰预见,并应共担;作为相同或近似类别产品的经营主体,对参展产品也应当具有更高的注意义务,应能判断出被诉侵权产品有较大侵权可能,在明知案外人存在侵权行为的情况下实施帮助行为,应构成共同侵权。退一万步,硕童公司、优泰童车厂否认存在帮助行为,其为案外人的销售行为提供场所等便利条件,在销售范围内构成共同侵权;且与案外人共同在展会上予以宣传、展出被诉侵权产品,在许诺销售的范围内也构成共同侵权。
(三)原审判决未作出赔偿判决,属于适用法律不当。
硕童公司、优泰童车厂应就其侵权行为承担损害赔偿责任。根据《中华人民共和国专利法》(以下简称专利法)第六十五条的规定,本案虽然适用法定赔偿,但在确定赔偿数额时还应参考以下因素:1.硕童公司、优泰童车厂实施了制造、销售、许诺销售被诉侵权产品行为。2.展会具有国际性,影响面较广,硕童公司、优泰童车厂展位面积大,涉及产品特别是滑板车产品众多。3.世鑫公司合理开支费用较高。4.国际性展会上的销售和许诺销售行为造成世鑫公司的损失巨大。5.对涉案侵权行为的制裁可以进一步加强专利保护力度,提高侵权代价,遏制侵权行为。
硕童公司辩称,原审判决对其处理恰当,请求驳回上诉,维持原判。主要事实和理由:硕童公司以节约成本为目的合租展位,对于其他合租人是否存在销售侵害涉案专利权产品的行为不知情。被诉侵权产品由“多美公司”制造,世鑫公司未能举证证明系由硕童公司制造,故与硕童公司无关,硕童公司不应承担连带赔偿责任。
优泰童车厂辩称,原审判决对其处理恰当,请求驳回上诉,维持原判。主要事实和理由:世鑫公司公证购买被诉侵权产品时已获得“多美公司”的相关信息,相关名片、宣传材料已披露了“多美公司”的情况,优泰童车厂不掌握其他信息。
世鑫公司向原审法院提起诉讼,原审法院于2020年3月27日立案。世鑫公司起诉请求判令:1.硕童公司、优泰童车厂停止制造、销售及许诺销售侵害世鑫公司涉案专利权产品的行为。2.硕童公司、优泰童车厂共同赔偿世鑫公司经济损失及制止侵权的合理费用共计200000元。3.硕童公司、优泰童车厂承担本案诉讼费用。事实和理由:世鑫公司是涉案专利的独占实施许可权利人,授权范围包括使用涉案专利制造、销售专利产品、制止他人侵害该专利等。2019年11月,世鑫公司在第十二届中国北方(平乡)国际自行车、童车玩具博览会(以下简称涉案展会)展号为TD-002的展会摊位上购买了被诉侵权产品一台,并进行了公证。该展会摊位标有硕童公司和优泰童车厂的名称,展会宣传墙上印有“优嘉童”“多美”“硕宝”商标。经查询“硕宝”为硕童公司名下商标,“优嘉童”为优泰童车厂名下商标。经比对,被诉侵权产品技术方案落入2016年11月9日修改后的涉案专利权利要求1-5、8、9、12、13的保护范围,硕童公司、优泰童车厂制造、销售、许诺销售行为侵害了世鑫公司的合法权益,应承担民事侵权责任。
硕童公司在原审辩称:被诉侵权产品不是其销售的,世鑫公司所诉产品是“多美公司”的产品,与其无关,请求驳回世鑫公司对其的诉讼请求。
优泰童车厂在原审辩称:被诉侵权产品非其制造、销售,公证资料中“多美公司”产品及宣传单均与其无关,其与硕童公司、 “多美儿童滑板车”均无生产经营关联,不应承担责任。
原审法院认定事实:
2014年9月12日,颜宏达向国家知识产权局申请“车把杆折叠机构”的实用新型专利,2015年6月3日获得授权,专利号为201420522206.6.国家知识产权局专利复审委员会(以下简称专利复审委员会)于2017年1月22日作出第31204号无效宣告请求审查决定书,宣告涉案专利权部分无效,在颜宏达于2016年11月9日提交的权利要求1-13的基础上维持专利权有效。
2019年3月11日,颜宏达和世鑫公司签订专利实施许可合同,约定颜宏达将涉案专利以独占许可的方式授权世鑫公司在中国制造(使用、销售)其专利产品,许可期限自2019年3月11日至2024年9月11日,世鑫公司依约负责与侵权方进行交涉,并向专利管理机关提出请求或向人民法院提起诉讼。
2019年12月27日,河北省平乡县公证处出具(2019)冀邢平证民字第532号公证书。该公证书载明:2019年11月10日,世鑫公司委托代理人陈某向公证处申请对涉案展会展出的涉嫌侵权产品进行保全。同日,公证处指定的公证员康某、公证员助理房某来到位于平乡县城东外环的涉案展会,在陈某引领下发现涉嫌侵权产品展位,并对陈某购买涉嫌侵权产品的过程进行拍摄并记录,得现场照片共六十二张十九页,现场工作记录一页。工作记录记载:来到展位TD-002号,该展位参展公司/厂家:邢台市硕童玩具有限公司、平乡县优泰童车厂,展位商标为:优嘉童、多美、硕宝,工作人员对展位和展出中的涉嫌侵权产品进行拍摄,陈某在上述展位购买了一台涉嫌侵权产品(多美儿童滑板车),并拿了宣传单和名片。
经原审当庭打开公证处封存的实物,内有宣传彩页三份、名片一张、儿童滑板车一台(即本案被诉侵权产品)。一份彩页标有“邢台市多美儿童玩具有限公司”字样,两份彩页标有“多美儿童玩具”字样;名片正面记载信息有“多美儿童玩具有限公司、李占波业务经理、河北省邢台市平乡县高阜镇工业区”等,背面记载信息有“专业生产各种儿童四轮滑板车 滑行车 挖机 摇摆车 各种米高车”;对儿童滑板车包含的折叠机构与世鑫公司主张的专利权利要求,原审当庭进行了比对。
硕童公司系自然人独资的有限责任公司,2017年10月16日成立,注册资本为100000元,经营范围为儿童玩具、儿童滑板车、儿童三轮车、滑行车、电动童车生产、销售,注册商标为“硕宝”;2019年11月,硕童公司在涉案展会TD-002号展位参展;硕童公司宣传彩页的宣传图片为儿童餐椅、滑行车、挖掘机。优泰童车厂系个体工商户,2018年12月3日成立,经营范围为童车组装、销售,注册商标为“优嘉童”;2019年11月,优泰童车厂在涉案展会TD-002号展位参展;优泰童车厂宣传彩页的宣传图片为儿童自行车。
原审法院认为,涉案专利经专利权人修改权利要求并经专利复审委员会审查后维持有效,法律状态稳定,依法应受国家法律的保护。世鑫公司作为涉案专利的独占被许可人,依法对侵害其专利权的行为享有诉权。
本案中,世鑫公司提供的公证书及公证书项下保全的宣传材料和证据实物,仅证明被诉侵权产品购买自TD-002号展位,为“多美儿童玩具”,由“邢台市多美儿童玩具有限公司”销售,未证明与硕童公司、优泰童车厂有直接关系。世鑫公司主张,硕童公司、优泰童车厂在同一展位参展,应承担连带责任,但优泰童车厂的经营范围及产品宣传彩页与涉案滑板车不同,硕童公司的产品宣传彩页与涉案滑板车也不同,且硕童公司、优泰童车厂均各自注册了自己的商标,并在展会布展时使用了自己的注册商标,又博览会会期较短,在短短几天内要求硕童公司、优泰童车厂尽到知识产权审查义务明显不妥,故对世鑫公司的主张不能支持。
原审法院判决:驳回世鑫公司全部诉讼请求。案件受理费4300元,由世鑫公司负担。
二审中,当事人没有提交新证据。
二审经审理查明,世鑫公司原名称为东阳市天鑫休闲用品有限公司,于2020年8月4日变更为现名。涉案专利在起诉时已按期缴纳第六年年费。专利实施许可合同记载涉案专利的许可费为每个合同年度180000元,总计金额共990000元。世鑫公司并未提交与许可费相关的其他证据。
另查明,世鑫公司在原审庭审中主张保护2016年11月9日修改后的权利要求1、3、4、5.具体内容为:“1.一种车把杆折叠机构,车把杆下端设有铰接段,铰接段通过转轴与连接座相连,其特征在于:所述的铰接段是固定于车把杆下端的车把杆接头/或铰接段是与车把杆一体的车把杆下段;所述转轴定位于连接座上,车把杆可相对转轴上下移动,车把杆与连接座间设有相配合的定位机构,车把杆移至第一位置时,车把杆与连接座间定位,定位机构阻止车把杆转动;车把杆移至在第二位置时,定位机构失效,转动车把杆,车把杆可绕转轴转动进行折叠或打开;所述车把杆折叠机构设有在车把杆定位时阻止车把杆移动的保险机构;所述的定位机构包括:设于铰接段底部的凸台和设于连接座中与凸台相配合的凹座;或所述的定位机构包括:设于铰接段底部的凹座和设于连接座中与凹座相配合的凸台。
3.如权利要求1所述的车把杆折叠机构,其特征在于:所述的保险机构包括:保险扣上设有按键,保险扣设有保险弹簧,保险扣上设有定位卡点,定位卡点将连接座与铰接段定位,阻止车把杆相对连接座移动。
4.如权利要求3所述的车把杆折叠机构,其特征在于:所述的连接座上设有直立定位孔和折叠定位孔,定位卡点可进入或退出直立定位孔或折叠定位孔。
5.如权利要求3所述的车把杆折叠机构,其特征在于:所述的按键与定位卡点是一体件,保险扣具有与铰接段内壁相抵触的抵触端;按键设于定位卡点与抵触端之间;铰接段中设有按键安装孔,按键露出按键安装孔,按键的位置高于连接座上端。”
原审当庭对儿童滑板车包含的折叠机构与世鑫公司主张的上述专利权利要求1、3、4、5进行比对。被诉侵权产品中的车把杆折叠机构,车把杆下端设有铰接段,铰接段通过转轴与连接座相连,铰接段是固定于车把杆下端的车把杆接头;转轴定位于连接座上,车把杆可相对转轴上下移动,车把杆与连接座间设有相配合的定位机构,车把杆移至第一位置时,车把杆与连接座间定位,定位机构阻止车把杆转动;车把杆移至在第二位置时,定位机构失效,转动车把杆,车把杆可绕转轴转动进行折叠或打开;车把杆折叠机构设有在车把杆定位时阻止车把杆移动的保险机构;定位机构包括设于铰接段底部的凸台和设于连接座中与凸台相配合的凹座。车把杆折叠机构的保险机构包括保险扣上设有按键,保险扣设有保险弹簧,保险扣上设有定位卡点,定位卡点将连接座与铰接段定位,阻止车把杆相对连接座移动。车把杆折叠机构的连接座上设有直立定位孔和折叠定位孔,定位卡点可进入或退出直立定位孔或折叠定位孔。车把杆折叠机构的按键与定位卡点是一体件,保险扣具有与铰接段内壁相抵触的抵触端;按键设于定位卡点与抵触端之间;铰接段中设有按键安装孔,按键露出按键安装孔,按键的位置高于连接座上端。上述特征与颜宏达修改后的专利权利要求1、3、4、5记载的全部技术特征相同。硕童公司、优泰童车厂对此并无异议。
再查明,原审审理期间,优泰童车厂提交证明(复印件)两份,一份证明为邢台市鼎亚会展服务有限公司于2020年4月22日出具的证明,称经中国北方(平乡)童博会承办方邢台市鼎亚会展服务有限公司核实,涉案展会期间,该企业搭建展位(TD002)所列品牌如图所示,不做其他法律依据,并附图一份,显示TD002展位一侧门楣、立柱显示“平乡县优泰童车厂”,另一侧门楣、立柱显示“多美 硕宝 邢台市硕童玩具有限公司”,内侧壁板均印有“优嘉童”“多美”“硕宝”字样。另一份证明为王某于2020年4月22日出具,内容为“平乡县优泰童车厂委托本人找合租厂家:邢台市硕童玩具有限公司、多美有限公司。”世鑫公司经质证对两份证据的真实性、合法性、关联性均持有异议。从公证书所附展会现场拍摄的照片看,无法区分展位上展出的产品出处。
还查明,世鑫公司在本案中提交的合理开支票据包括高速费44元、油费150元,公证费1500元,共计1694元,且上述费用系世鑫公司因本案与另一关联侵权案件维权之目的共同支出。该关联案一审案号为(2020)冀01知民初174号。据世鑫公司在原审提交并经质证的新闻报道网页截图,2019年11月12日,河北省人民政府邢台新闻发布“第十二届中国北方(平乡)国际自行车童车玩具博览会闭幕 签订购销协议7000余份交近38亿元”文章,内容包括“11月8日至10日,第十二届中国北方(平乡)国际自行车、童车玩具博览会在平乡县举行。来自全国各地以及印度、俄罗斯等20多个国家和地区的万余家经销商、采购商齐聚平乡参会……自2014年创展以来,平乡每年举办两届博览会,历经6年11届发展……现已成为全国童车、玩具市场价格‘风向标’,中国婴童行业最具影响力的行业盛会,世界上最具规模和专业化的童车、儿童用品展览会之一……平乡县自行车、童车玩具……产量占国内市场的70%……”
二审查明的其他事实与原审一致,本院予以确认。
本院认为,经原审当庭比对,被诉侵权产品的“车把杆折叠机构”包含涉案专利修改后的权利要求1、3、4、5全部技术特征,落入涉案专利权保护范围,各方当事人在诉辩过程中,对此均未明确提出异议。根据专利法第十一条规定,未经专利权人许可,为生产经营目的制造、许诺销售、销售专利产品的,均构成侵权,应承担停止侵权、赔偿损失的法律责任。根据当事人的上诉请求、答辩情况及案件事实,本案二审争议的焦点问题是:(一)硕童公司、优泰童车厂是否应承担制造、销售、许诺销售被诉侵权产品行为的共同侵权责任。(二)如认定硕童公司、优泰童车厂应承担侵权赔偿责任,赔偿数额如何认定。
(一)硕童公司、优泰童车厂是否应承担制造、销售、许诺销售被诉侵权产品行为的共同侵权责任。
当事人对自己提出的诉讼请求所依据的事实或者反驳对方诉讼请求所依据的事实,应当提供证据加以证明。在作出判决前,当事人未能提供证据或者证据不足以证明其事实主张的,由负有举证证明责任的当事人承担不利的后果。
本案中,被诉侵权产品系世鑫公司通过公证取证的方式在涉案展会TD-002号展位购买所得,且被诉侵权产品在该展位展示,视为展位的经营主体已作出销售产品的意思表示,现被诉侵权产品的销售者向公证取证人员随附提供的宣传彩页及名片中均出现“多美儿童玩具”“多美儿童玩具有限公司”等字样,名片所载信息体现该销售主体自认存在“生产各种儿童四轮滑板车……”的行为,上述情形足以使得购买者认为名称涉及“多美儿童玩具有限公司”字样的主体存在制造、销售、许诺销售被诉侵权产品的行为。公证书所附照片显示,该展位呈现出的参展主体为“邢台市硕童玩具有限公司”“平乡县优泰童车厂”,硕童公司、优泰童车厂对利用该展位参加展会的事实无异议,虽展位呈现的商标除硕童公司、优泰童车厂拥有的“硕宝”“优嘉童”注册商标之外,还有“多美”,但无论是宣传材料中所体现的“邢台市多美儿童玩具有限公司”还是展位呈现的“多美”商标均无注册信息,不能以此对应具体的制造、销售、许诺销售被诉侵权产品的实施主体。世鑫公司依照该展位现场已披露的相关信息,结合硕童公司、优泰童车厂的经营范围,二者均具备生产资质,从而认定硕童公司、优泰童车厂作为展位的经营主体,应就制造、销售、许诺销售被诉侵权产品的行为承担法律责任。而硕童公司、优泰童车厂称销售、许诺销售者另有其人,主张其二者系与案外人“邢台市多美儿童玩具有限公司”共同租赁该展位,但是硕童公司、优泰童车厂仅在本案中提供世鑫公司并不认可的两份证明,鉴于两份证明亦未能披露与“多美”相关的公司主体的真实情况,硕童公司、优泰童车厂未能就其所主张的租赁事实提供充分证据予以证实,应承担举证不能的不利后果。在硕童公司、优泰童车厂未能提交“多美公司”相关信息的情况下,推定硕童公司、优泰童车厂实际实施了销售、许诺销售的被诉侵权行为,又因硕童公司、优泰童车厂未举证被诉侵权产品的来源,在二者均具有生产资质的情况下,应认定被诉侵权产品由硕童公司、优泰童车厂制造。故世鑫公司关于硕童公司、优泰童车厂共同实施了侵害涉案专利权的行为,应当承担连带责任的上诉理由,本院予以支持。原审法院认为被诉侵权产品由“多美儿童玩具有限公司”销售,与硕童公司、优泰童车厂无关,并依据二者各自注册的商标和单方提交的产品宣传彩页,对世鑫公司的主张未予支持,属于举证责任分配不当,导致事实认定错误,应予纠正。
(二)如认定硕童公司、优泰童车厂应承担侵权赔偿责任,赔偿数额如何确定。
专利法第六十五条规定,侵犯专利权的赔偿数额按照权利人因被侵权所受到的实际损失确定;实际损失难以确定的,可以按照侵权人因侵权所获得的利益确定。权利人的损失或者侵权人获得的利益难以确定的,参照该专利许可使用费的倍数合理确定。赔偿数额还应当包括权利人为制止侵权行为所支付的合理开支。权利人的损失、侵权人获得的利益和专利许可使用费均难以确定的,人民法院可以根据专利权的类型、侵权行为的性质和情节等因素,确定给予一万元以上一百万元以下的赔偿。《最高人民法院关于审理专利纠纷案件适用法律问题的若干规定》第二十二条规定,权利人主张其为制止侵权行为所支付合理开支的,人民法院可以在专利法第六十五条确定的赔偿数额之外另行计算。
本案中,现有证据无法确定世鑫公司因被侵权所受到的实际损失或侵权人因侵权所获得的利益,亦无充分证据证实可按许可使用费的倍数合理确定侵权赔偿数额。故应结合涉案专利权的类型,硕童公司、优泰童车厂侵权行为的性质和情节,权利人为制止侵权行为所支付的合理开支等因素,综合确定赔偿数额。硕童公司、优泰童车厂存在制造、销售、许诺销售侵害实用新型专利权的多个共同侵权行为,且销售、许诺销售行为发生在较有影响力的专业国际展会上,经综合考量,本院酌情确定硕童公司、优泰童车厂连带赔偿世鑫公司经济损失50000元。世鑫公司提交的证据显示因本案及另一关联案件维权合理开支共计1694元,硕童公司、优泰童车厂还应在本案中支付合理开支847元。世鑫公司上诉超出上述金额部分的请求,本院不予支持。
综上所述,原审法院认定事实错误,适用法律不当,世鑫公司上诉请求部分成立,本案应予以改判。依据《中华人民共和国专利法》第十一条第一款、第五十九条第一款、第六十五条,《最高人民法院关于审理专利纠纷案件适用法律问题的若干规定》第二十二条,《中华人民共和国民事诉讼法》第一百七十条第一款第二项规定,判决如下:
一、撤销河北省石家庄市中级人民法院(2020)冀01知民初173号民事判决;
二、邢台市硕童儿童玩具有限公司、平乡县优泰童车厂自本判决发生法律效力之日起停止制造、销售、许诺销售侵害金华市世鑫休闲用品有限公司名称为“车把杆折叠机构”、专利号为201420522206.6的实用新型专利权的产品;
三、邢台市硕童儿童玩具有限公司、平乡县优泰童车厂自本判决发生法律效力之日起十日内赔偿金华市世鑫休闲用品有限公司经济损失50000元;
四、邢台市硕童儿童玩具有限公司、平乡县优泰童车厂自本判决发生法律效力之日起十日内赔偿金华市世鑫休闲用品有限公司为制止侵权行为的维权合理开支847元;
五、驳回金华市世鑫休闲用品有限公司的其他诉讼请求。
如果未按本判决指定的期间履行给付金钱义务,应当依照《中华人民共和国民事诉讼法》第二百五十三条规定,加倍支付迟延履行期间的债务利息。
一审案件受理费4300元,由金华市世鑫休闲用品有限公司负担1603元,邢台市硕童儿童玩具有限公司、平乡县优泰童车厂负担2697元。二审案件受理费4300元,由金华市世鑫休闲用品有限公司负担1603元,邢台市硕童儿童玩具有限公司、平乡县优泰童车厂负担2697元。
本判决为终审判决。
审 判 长 岑宏宇
审 判 员 佘朝阳
审 判 员 陈瑞子
二〇二一年二月九日
法官助理 郭 鑫
书 记 员 郑 帅
裁判要点
